校曆表School Calendar 內聯網E-Class 學校虛擬導覽Virtual School Tour 聯絡我們Contact US 主頁Home
  • 校務行政School Administration
    • 校務行政
      • 學校歷史
      • 辦學團體
      • 學校簡介
      • 學校刊物│報導
      • 校長的話
      • 入學│升學資訊
        • 26/27小一入學時間表
        • 26/27 Primary 1 Discretionary Places Application Process and Document Submission Guidelines
        • 2025小一統一派位註冊須知
        • 小一備取生申請事宜
        • 24/25 種籽生獎勵計劃
        • 插班生申請
        • 升中資訊
      • 升中派位
      • 技術支援
        • eClass電子通告系統簽閱方法
        • eClass電子通告『 支付寶繳費 及 轉數快繳費』直接繳費方法
        • Teams 安裝及上載功課教學
        • AlipayHK App 安裝篇
        • eClass Parent App 安裝篇
      • 校服
      • 校車
      • 學生放學歸程隊
    • 校本管理文件
    • 校本政策
    • 時間表
    • 行事曆
    • 學校通告
    • 私隱政策及收集個人資料聲明
  • 學教專區Teaching & Learning
    • 價值觀教育 Values Education
      • 價值觀教育校本課程
      • 校內全方位活動
      • 校外全方位活動
      • 學校氛圍
    • STEAM Education
    • 推廣中華文化
    • 主題學習
      • Halloween
      • English Fun Day
      • 運動與健康
      • 藝術聯展
      • STEAM Day
      • 中華文化日
    • 閱讀推廣
      • 「中華文化-好書推介」
      • 「親子閱讀」暨「親子賀年揮春書法班」
      • 「老師好聲音」
      • 我們在圖書館的日子
      • 推廣電子閱讀
      • 圖書館管理員推介圖書
      • 親子閱讀獎勵計劃
    • 發展多元智能
    • 學科 Key Learning Areas
      • 中國語文教育 Chinese Language Education
        • 中秋猜燈謎活動
        • 說書大使
        • 編劇講座
        • 閱讀流暢度訓練
      • 英國語文教育 English Language Education
        • 課程特色(KS1)
        • 課程特色(KS2)
        • 學科活動相片
      • 數學教育 Mathematics Education
        • 合24
        • 數學遊蹤
        • 數學攤位遊戲學習日
      • 科學教育 Science Education
      • 科技教育 Technology Education
        • 資訊及通訊科技科(ICT)
        • 學科活動
        • 學生作品 
      • 個人、社會及人文教育 Personal, Social & Humanities Education
        • 常識科活動相片
      • 藝術教育 Arts Education
        • 音樂教育
        • 視覺藝術教育 Visual Art Education
        • 視藝學生作品
        • 視覺藝術科學生作品展
      • 體育 Physical Education
        • 體育科活動相片
  • 校園生活School Album
    • 快樂校園電子報
    • 英業智趣樂滿FUN2025
    • 年度盛事
      • 英業智趣樂滿FUN
      • 慈善盆菜宴
    • 畢業紀念
    • 活動相簿
  • 學生表現Scholarships & Awards
    • 獎學金
      • 學業成績獎學金
      • 學科成績獎學金
      • 學業進步獎學金
    • 傑出模範生
    • 校外獲獎記錄
    • 我們的校友
  • 學生培育Student Development
    • 訓育組
      • 填色比賽得獎者
    • 學生支援
      • 正向教育
      • 樂繫校園
      • 輔導天地
      • 輔導性小組
      • 友伴同行朋輩支援計劃
      • 全校園健康計劃
    • 學習支援
      • NCS 支援摘要
      • Leaflet
      • Poster
      • Supports for NCS
      • 課後增值班
      • 試後興趣班
      • 課後託管計劃
      • 暑期鼓樂班
      • 讀樂樂.寫樂樂 計劃
      • 基層學生活動
    • 自我增值獎勵計劃
    • 生涯規劃
  • 家教會與舊生會PTA & Alumni
    • 家長教師會
      • 會員大會
      • 執行委員會
      • 義工組
      • 家長活動
      • 家長教育
      • 家長校董選舉
      • 最新消息
    • 舊生會
      • 關於我們
        • 主席的話
        • 會訊
        • 聯絡我們
      • 舊生會會章
      • 校名修訂
      • 第九屆幹事會名單
      • 活動相片集
        • 2025會員大會暨燒烤活動
        • 2024 海洋公園學院課程
        • 2025舊生會籃球邀請賽
        • 2025第九屆幹事會選舉
      • 最新消息
  • 對外聯繫External Liaisons
    • 屬會學校
    • 姊妹學校
    • 幼稚園活動
      • 英業智趣樂滿FUN
      • 閃亮童聲 Shining Voice Kids
      • 小學校園導訪活動
      • 暑期潛能啟發課程
      • 幼稚園服務計劃
      • 升小適應課程
      • 親子陶泥班
    • 招標 │ 報價 │ 招聘

學生培育

學生培育

  • 訓育組
    • 填色比賽得獎者
  • 學生支援
    • 正向教育
    • 樂繫校園
    • 輔導天地
    • 輔導性小組
    • 友伴同行朋輩支援計劃
    • 全校園健康計劃
  • 學習支援
    • NCS 支援摘要
    • Leaflet
    • Poster
    • Supports for NCS
    • 課後增值班
    • 試後興趣班
    • 課後託管計劃
    • 暑期鼓樂班
    • 讀樂樂.寫樂樂 計劃
    • 基層學生活動
  • 自我增值獎勵計劃
  • 生涯規劃

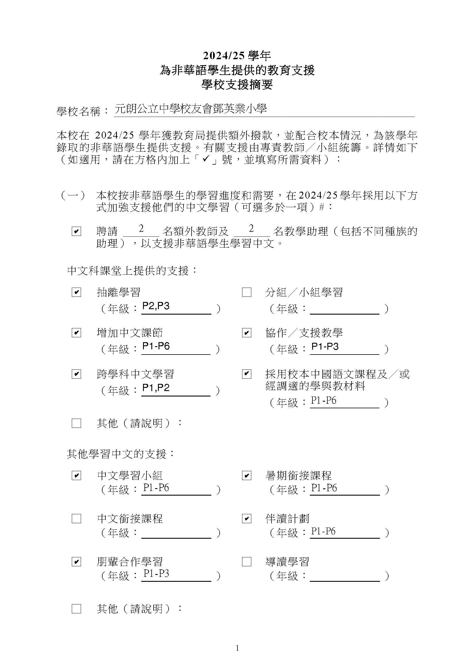
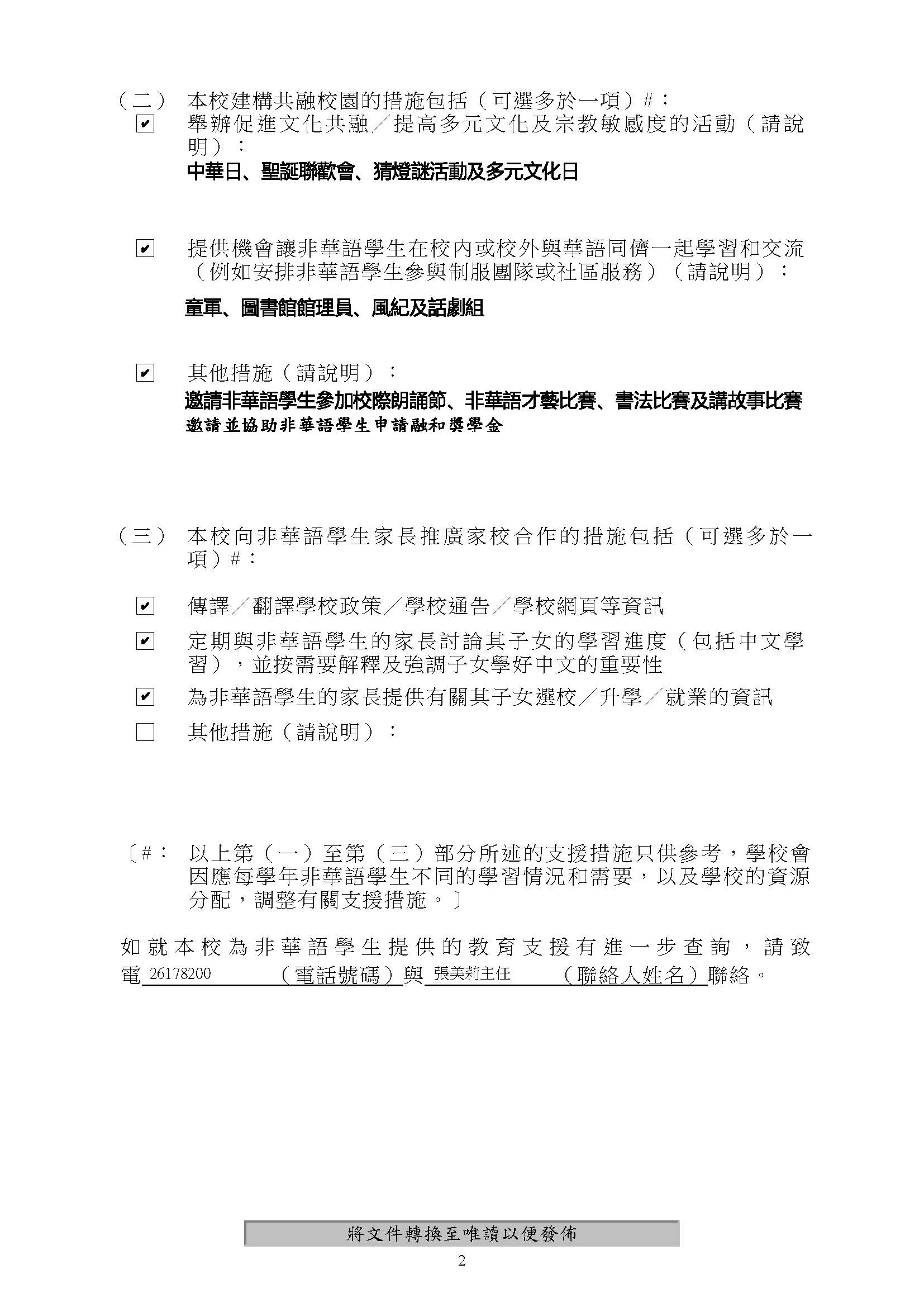
NCS 支援摘要

 

 

 

 

 

 

 

 

 

 

  • 地址 Address : 天水圍天瑞路86號
  • 地圖 Map
  • 電話 Tel : 2617 8200
  • 傳真 Fax : 2617 6226
  • 電郵 E-mail : mailbox@alu.edu.hk
  • 網頁 Website : http://www.tyyps.edu.hk

Copyright© 2023 Yuen Long Public Middle School Alumni Association Tang Ying Yip Primary School. 版權所有 元朗公立中學校友會鄧英業小學